Instance Verification Kit (IVK)
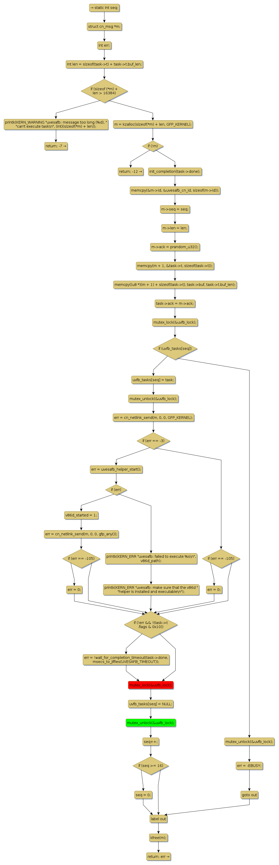
mutex lock @ [5575+23+/linux-3.19-rc1/drivers/video/fbdev/uvesafb.c]
Instance Signature: uvfb_lock
|
The Matching Pair Graph:
|
|
Function Name
|
Control Flow Graph (CFG)
|
Events Flow Graph (EFG)
|
Source Correspondence
|
|
uvesafb_exec
|
|
|
[3696+12+/linux-3.19-rc1/drivers/video/fbdev/uvesafb.c]
|